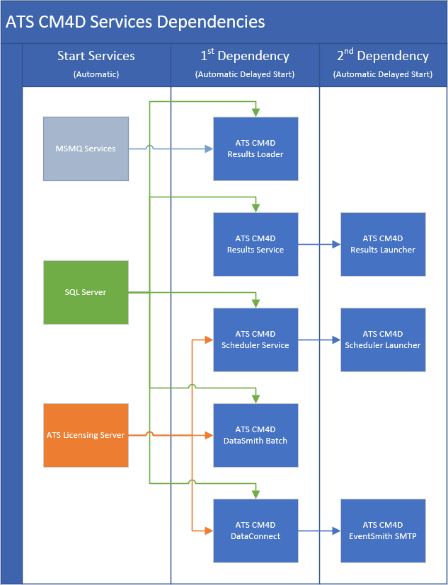
This topic includes a dependencies diagram for each of the CM4D services. It demonstrates how a CM4D service will not start until all the services above it (as shown in the diagram below) are started. This knowledge is useful when configuring your system to smoothly (automatically) start after a Windows reboot.
  Although the following is a tested and proven configuration, it may not work on some systems. This is because the Service start order is a non-deterministic process. In cases where this simple setup does not work, you will need to define further dependencies to ensure correct timing specific to your system.
  Service Properties - General
  
    - Set ATS Licensing Server Service to Automatic
 
    - Set SQL Server Services to Automatic
 
    - Set ATS CM4D EventSmith Processor to Automatic (Delayed Start)
 
    - Set ATS CM4D DataSmith Batch to Automatic (Delayed Start)
 
    - Set ATS CM4D Scheduler Service to Automatic (Delayed Start)
 
    - Set ATS CM4D Scheduler Launcher to Automatic (Delayed Start)
 
    - Set ATS CM4D Results Sender to Automatic (Delayed Start)
 
    - Set ATS CM4D Results Loader to Automatic (Delayed Start)
 
    - Set ATS CM4D StreamCacheSmith to Automatic (Delayed Start)
 
  
  Service Properties - Dependencies
  
    - Set ATS CM4D Launcher Service to depend on ATS CM4D Scheduler Service
 
    - Set ATS CM4D Results Loader to depend on ATS CM4D Results Sender
 
    - Set ATS CM4D EventSmith Mailer to depend on ATS CM4D DataConnect